天风证券遭证监会顶格处罚
天风证券遭证监会顶格处罚背后的合规警示
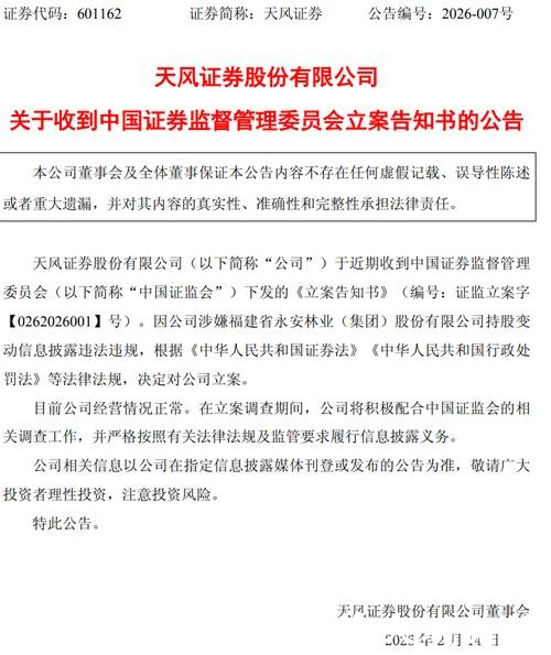
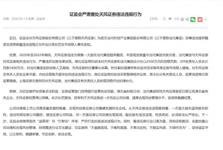
当一家中大型券商被监管部门“顶格处罚”的消息刷屏时,资本市场的关注点往往不只停留在罚款额度本身,更在于这起事件折射出的行业合规生态与风险底线。天风证券遭证监会顶格处罚,不仅是一则监管执法动态,更像是一记敲响在整个证券行业耳边的警钟——在强监管、重合规的时代背景下,任何对规则的轻视,最终都会在资本市场的放大镜下暴露无遗。

从监管逻辑来看,顶格处罚通常意味着监管机构已经认定相关违法违规行为在性质、情节、影响上都较为严重,甚至具有一定的典型性与示范意义。对于天风证券而言,这种处罚强度不仅是对既往行为的纠偏,也是对其未来发展的深度约束。券商业务本身高度依赖牌照、声誉与客户信任,一旦被贴上“重大合规问题”的标签,其投行业务、经纪业务、资产管理等板块都可能遭遇连锁反应。

回顾近年来资本市场的监管趋势,从债券承销到上市保荐,从并购重组到场外衍生品业务,证监会与交易所对中介机构的合规要求始终在不断升级。天风证券遭证监会顶格处罚的事件,正是在这样的大背景下发生的。监管层在多次公开场合强调“中介机构要回归看门人定位”,强调“凡中介机构未勤勉尽责,必将严肃追责”,这意味着券商再也无法以“信息不对称”或“市场惯例”为借口逃避责任。一旦在项目尽调、信息披露、风险揭示、合规审核等环节存在重大缺失或故意规避,顶格处罚就不再是罕见例外,而会成为规范市场预期的必要手段。
从合规管理的视角审视这起事件,不难发现其对券商内部治理提出了更高要求。很多机构在业务扩张期容易出现一种错觉——只要项目多、规模大,就能在竞争中胜出,而合规只是“成本中心”。天风证券遭证监会顶格处罚恰恰印证了另一个逻辑:合规是金融机构最重要的“生产资料”,不是业务的对立面,而是业务可持续发展的前提。对于券商来说,真正的竞争力不仅在于抢到多少项目,更在于能否在高强度监管环境中,依然保持清晰边界、坚守合规底线,不用担心多年之后被“秋后算账”。
可以参考的一个典型案例是,早年某大型券商在一系列债券项目中因执业质量问题被立案调查,最终不仅被处以高额罚款和业务限制,还导致一批投行骨干流失,多个在审项目被迫中止,错失了市场窗口期。短期看似赚取了可观的承销和保荐收入,长期却为当初的“合规折扣”付出了更沉重的代价。与之相对,一些在同一时期选择主动提升风控门槛、宁可放弃存在重大疑点项目的机构,虽然短期业绩增速略显平淡,却在后来监管收紧、追责加码的周期里展现出更强的韧性与品牌溢价。
在这一维度上,天风证券的遭遇既是个案,又具有普遍启示意义。对外部投资者而言,天风证券遭证监会顶格处罚首先引发的是对券商合规文化的再评估——投资者不只关注财务报表上的盈利水平,还会越来越重视一家机构的治理结构、内部控制与合规体系是否稳健。当监管处罚信息被纳入各类信用评价、风险提示和信息披露系统后,一次严重的违规记录有可能长期存在于机构的“信用档案”中,影响其在各类合作中的议价能力与市场地位。
对券商自身来说,如何在处罚之后完成从“被动整改”到“主动重构”的转变,是更为关键的课题。简单地补几条制度、做几次培训、完成整改报告,已经无法满足监管和市场的期待。真正有效的合规重塑,应当体现在业务全流程嵌入风险控制,把“合规红线”前移到立项、筛选、方案设计的最前端,而不是等项目临近申报或发行时才匆忙检查。对投行、资管、经纪等条线的考核机制,也需要从单一的规模导向转向收入与风险兼顾,引入负面激励,对违反合规底线的行为形成实质性的职业约束。
值得注意的是,顶格处罚并不意味着监管层的态度只是“惩罚”,更重要的是通过典型案例,为市场树立清晰的规则边界和行为预期。监管的最终目标是提高市场整体运行质量,保护中小投资者权益,而不是“搞运动式整肃”。对于天风证券等被重罚机构来说,如果能够正视问题、深挖根源,并在后续披露中更透明地向市场展示整改路径和阶段性成果,反而有可能在更长的时间维度上重建信任,甚至用一次“痛改前非”来换取机构治理能力的系统升级。
从更广阔的行业视角看,天风证券遭证监会顶格处罚,是证券业从“速度竞争”走向“质量竞争”的一个缩影。高质量发展在资本市场上并非抽象口号,其落点就是:信息更真实、定价更合理、风险更可控、责任更清晰。券商、会计师事务所、律师事务所等中介机构,必须从“项目导向”转向“诚信导向”“责任导向”,在执业实践中真正扮演好“看门人”的角色,而不是“包装师”或“站台人”。只有当这种角色认知深入每一次尽职调查、每一次底稿记录、每一次内核会议,类似顶格处罚的高频出现才有望逐步减少。

在投资者教育层面,这一事件同样具有启发意义。过去,很多个人投资者习惯于仅凭品牌知名度判断一家券商是否可靠,而忽视了合规记录、监管处罚、内部治理等“软信息”。天风证券遭证监会顶格处罚提醒投资者,选择金融服务机构时,应当更重视其长期合规表现和执业口碑。把“是否尊重规则、是否珍惜声誉”纳入评价标准,比单纯看手续费高低、APP界面是否好用,更能防范长期风险。
可以预见,在这一系列监管动作的推动下,券商行业未来将呈现出更加鲜明的分化趋势:一类机构通过强化合规文化、完善风控体系、提升专业能力,成为真正意义上的综合金融服务商;另一类则因对合规的投入不足、对监管的要求理解不深,而反复在处罚与整改之间徘徊,在市场竞争中逐步边缘化。天风证券遭证监会顶格处罚,就是这种分化加速过程中的一个标志性事件,它将促使更多机构重新审视自身的业务模式和风险偏好,思考如何在强监管时代找到合规与发展的平衡点。
